今天生效:新西兰华人,几乎都可获批韩国10年旅游签
作者: 天维网 日期:2026-03-30 18:49 阅读:0 来源:天维网报道
【天维网综合报道】 持有新西兰签证的华人,最近迎来了一个好消息——将可以获得韩国10年签证!
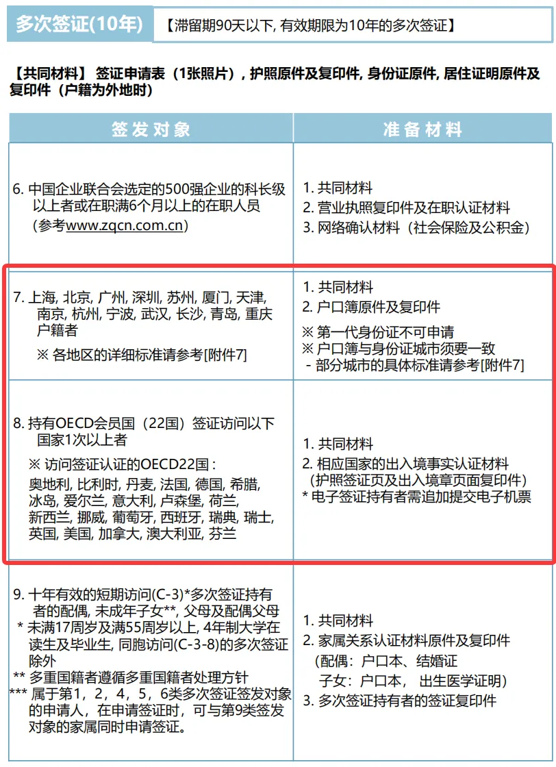
韩国最近更新了10年签证的最新签发对象,除了上海、北京等中国14城的居民可直接办理外,其他城市的持有OECD(经合组织,新西兰为成员国之一)22国签证并访问1次以上者,也可办10年签。
换句话说,在新西兰的华人,几乎都可以获得韩国10年签证。

图片来自网络
重磅!韩国10年签新规3月底实行
据韩国驻华大使馆消息,自2026年3月30日起,韩国十年多次往返签证申请条件正式放宽。
最新政策规定,除上海、北京等中国14城的居民可直接办理10年签以外,其他城市的持有22个OECD(经合组织)成员国签证并访问1次以上者,也可办10年签。同时,持有5年签者的亲属也可办理5年签。
“10年多次旅游签”新增6类人群
韩国10年签的签发对象除原有的医生、律师、教授、国营及私营企业法人代表,以及韩国国内四年制大学学士学位或中国等海外大学硕士以上学位持有者以外,新增了以下类型:
1.中国公务员或持公务普通护照者
2.在韩国投资100万美元(10亿韩元)以上的企业的职员
3.中国企业联合会选定的500强企业的处级以上人员或工作满6个月的在职人员
4.持有北京、上海、广州、深圳、苏州、厦门、天津、南京、杭州、宁波、武汉、长沙、青岛、重庆户籍的人
5.22个OECD(经合组织)成员国中有任一国家出入境记录者(团签除外)
6.持有10年多次往返签证(C-3)者的亲属,包括配偶、未成年子女、父母、配偶父母
打算去韩国旅游的华人朋友,不妨对照以上条件,看是否符合申请条件。具体办理流程及所需材料查询韩国驻华大使馆官网。

版权声明
1. 未经《新西兰天维网》书面许可,对于《新西兰天维网》拥有版权、编译和/或其他知识产权的任何内容,任何人不得复制、转载、摘编或在非《新西兰天维网》所属的服务器上做镜像或以其他任何方式进行使用,否则将追究法律责任。
2. 在《新西兰天维网》上转载的新闻,版权归新闻原信源所有,新闻内容并不代表本网立场。
版权声明
1.
未经《新西兰天维网》书面许可,对于《新西兰天维网》拥有版权、编译和/或其他知识产权的任何内容,任何人不得复制、转载、摘编或在非《新西兰天维网》所属的服务器上做镜像或以其他任何方式进行使用,否则将追究法律责任。
2. 在《新西兰天维网》上转载的新闻,版权归新闻原信源所有,新闻内容并不代表本网立场。
相关推荐
-
澳洲“最大规模追凶案”落幕:一条线索,锁定逃亡7个月嫌犯行踪
-
新西兰最大冰毒案:奥克兰富商被判22年,家族曾参与刺杀印度总理
-
2.3万人被迫用薪水“补贴”工作?新西兰工会起诉政府违法
-
北岛一日两起致命车祸 两人不幸身亡
-
中国驻奥克兰总领馆发布放假安排
-
【天维车情局】新西兰电动车销量飙升,相比燃油车“划不划算”?
-
NZ两年流失超4.1万岗位 工会痛批政府“毫无对策”
-
北岛高速路发生“拦车大战” 被行车记录仪拍下
-
【突发】奥克兰CBD发生持枪警情:三人被捕 警方查获枪支
-
“公开的秘密”:奥克兰走私烟泛滥,业界呼吁当局加大处罚力度
· 请您文明上网、理性发言
· 尊重网上道德,承担一切因您的行为而直接或间接引起的法律责任
· 您的留言只代表个人意见,不代表本站立场
· 天维网拥有管理笔名和留言的一切权利
· 您在天维网留言板发表的言论,天维网有权在网站内转载或引用
· 天维网新闻留言板管理人员有权保留或删除其管辖留言中的任意内容
· 参与本留言即表明您已经阅读并接受上述条款
查看所有评论 共( 条)







