重磅官宣!“商务投资者签证”细则公布,这些企业符合要求...
作者: 天维采编组 日期:2025-10-20 16:05 阅读:0 来源:天维网报道
【天维网综合报道】今日(10月20日),新西兰移民局发布全新的商务投资签证(Business Investor Work Visa,BIV)细则!
移民局表示,商务投资签证将于近期开放,面向具有商业经验的投资人,允许他们在新西兰进行投资,并为他们提供通往居留权的途径,同时支持在全国范围内投资成熟企业。

今年11月24日开放申请,两种投资方案可供选择
2025年11月24日起,申请人可递交商业投资者工作签证(Business Investor Work Visa)申请。
签证最长有效期为4年,可携带配偶及受抚养子女同行。
示意图
“企业运营5年、50万纽币储备基金、具备商业经验...”申请人需要符合这些要求!
移民局宣布,申请人必须符合以下条件:
- 投资于一家已运营至少5年的企业;
- 满足最低投资额要求(100 万或 200 万纽币);
- 拥有至少50万纽币储备资金以支持本人及家庭生活;
- 具备商业经验,例如:拥有一家雇佣至少5名全职员工的企业;或年营业额达到100万纽币;
- 年龄不超过55岁;
- 符合英语语言要求;
- 通过健康及品行审查。

这些企业符合要求...
投资目标企业必须:
- 已合法经营至少 5 年;
- 在新西兰境内合法运营;
- 符合移民、雇佣及商业标准;
- 购买价至少 100 万纽币(不含房产价值和 GST),且你须持有企业 25% 以上股份;
- 雇佣至少 5 名全职员工;
- 不得由申请人本人或其家庭成员拥有;
- 过去 10 年内不得被用于以下签证的成功申请:
商业投资者工作签证
商业投资者居留签证
创业工作签证(Entrepreneur Work Visa)
创业居留签证(Entrepreneur Resident Visa)。
BIV工签可停留时间为4年
商务投资者工作签证最长有效期为4年,包含两个阶段:
1. 企业建立阶段(Establishment stage) —— 前 12 个月,用于购买目标企业并开始运营;
2. 运营阶段(Operating stage) —— 剩余期限,用于持续经营并发展企业。
在签证获批后的 前 9 个月内,申请人必须提供证据,证明已购买并开始经营企业。
若能提供合格证明,签证将继续有效至 4 年期满;若未能在前 9 个月内提交合格证明,签证将在12个月“建立期”结束后失效。
如申请人需要更多时间以满足居留签证要求,可再申请一次为期最多2年的续签签证(renewal)。
经营时间与居留资格
申请人须在新西兰经营企业达到一定时长后,方可申请商业投资者居留签证(Business Investor Resident Visa),所需时长取决于投资额:
- 投资至少100万纽币:经营满3年后可申请居留(标准通道);
- 投资至少 200 万纽币:经营满12个月后可申请居留(快速通道)。
值得注意的是,即使通过快速通道(200万纽币)申请,申请人仍须累计经营企业至少3年。居留签证上将附加条件以确保履行此要求。
最低投资额
据悉,申请人须证明有能力投资至少100 万纽币于新西兰现有企业。
不计入投资金额的支出包括:消费及服务税(GST);企业房产价值;手续费及交易成本。
必须提供证据,证明投资资金或资产:属于申请人本人(或与配偶、受抚养子女共同持有);来源合法(依法取得或赚取)。
若投资为与非家庭成员共同持有,仅可计入你本人持有的份额。
可接受的所有权证明包括:
银行流水;房产所有权证;资产评估报告;股票证明;企业所有权文件;财务报表等。
合法资金来源证明可包括:
纳税申报表或税务证明;工资单;企业财务报表;股东证明或分红记录;房产交易凭证;银行出具的资金证明;证券交易收益记录;赠与、遗产证明等。
资金或资产不得为借贷所得,且不得存在抵押或担保(特例除外)。
如资金已在新西兰境内,须证明其:
是在新西兰合法取得的,或是通过银行或合规外汇渠道从海外合法转入。
50万纽币生活资金要求
申请人需拥有至少50万纽币储备资金,用于支持本人及家庭在新西兰经营企业期间的生活。
需提供资金或资产证明,例如:
可在新西兰使用的银行账户资金;房产所有权证;资产评估报告;股票或企业所有权证明等。
若储备资金为共同所有:
若与配偶或受抚养子女共同持有(并包含在申请中),可全额计入;
若与申请外的他人共同持有,仅可计入本人所占比例。
请注意,储备资金为额外要求,不可计入投资金额。
商业经验要求
申请人需具备至少3年可接受的商业经验,包括:
- 自雇经验(商业、慈善或非政府组织)且:至少 5 名全职员工,或年收入达 100 万纽币;
- 高级管理经验(商业、慈善或非政府组织)且:直接管理至少 5 名全职员工,且年营业额至少 500 万纽币。
高级管理职责可包括:
审批重大支出;制定市场战略或商业计划;确保企业符合法律与税务义务;财务决策(预算、投资、定价);员工与团队管理;生产、服务交付或物流监管;战略规划等。
可接受的经验证明包括:
企业注册文件;财务报表;税务记录;股权证明;职位说明或评估文件;薪资单与聘用信;服务证明信;战略计划文件;银行账户操作授权;雇主推荐信(须列明职位、任职时间与联系方式)。
商业计划书与尽职调查
申请人申请时须提交:
完整的商业计划书(Business Proposal form),说明企业如何符合要求,并展示尽职调查结果;
由新西兰注册会计师出具的企业估值报告;
所有支持性文件;
对目标企业法律与财务状况及风险的书面确认;
由注册会计师出具的财务尽调报告;
由新西兰律师出具的法律尽调报告。
这些行业不符合投资条件...
以下类型的企业不符合签证投资资格:
便利店(convenience stores)
折扣店(discount shops)
代发货业务(drop-shipping operations)
快餐店(fast food outlets)
赌博相关业务(gambling)
烟草及电子烟相关行业(tobacco-related businesses, including vaping)
成人娱乐业(adult entertainment)
家庭式企业(home-based businesses)
加盟店(franchised businesses)
移民中介服务(immigration advisory services)
商务投资者工签转居留签,需要满足这些...
当企业按要求成功运营达到规定时长后,申请人可申请商业投资者居留签证(Business Investor Resident Visa)。
申请条件包括:
- 在新西兰积极参与企业运营;
- 继续保持相同的持股比例;
- 维持至少5个全职岗位(full-time equivalent jobs);
- 为新西兰公民或居民创造并维持至少1个新全职岗位,且该岗位持续至少12个月;
- 证明企业财务稳健(solvent);
- 满足在新西兰的居住要求(过去连续三年中每年在新西兰居住至少 184 天);
- 通过健康和品行审查。
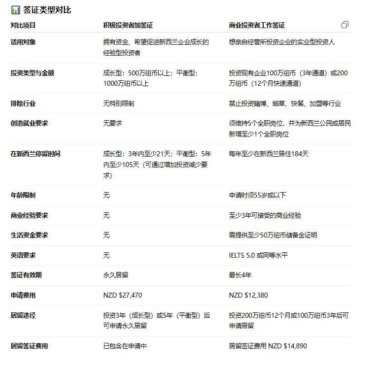
下图为“黄金签证”与商务投资者签证对比:

版权声明
1. 未经《新西兰天维网》书面许可,对于《新西兰天维网》拥有版权、编译和/或其他知识产权的任何内容,任何人不得复制、转载、摘编或在非《新西兰天维网》所属的服务器上做镜像或以其他任何方式进行使用,否则将追究法律责任。
2. 在《新西兰天维网》上转载的新闻,版权归新闻原信源所有,新闻内容并不代表本网立场。
版权声明
1.
未经《新西兰天维网》书面许可,对于《新西兰天维网》拥有版权、编译和/或其他知识产权的任何内容,任何人不得复制、转载、摘编或在非《新西兰天维网》所属的服务器上做镜像或以其他任何方式进行使用,否则将追究法律责任。
2. 在《新西兰天维网》上转载的新闻,版权归新闻原信源所有,新闻内容并不代表本网立场。
- 华人“黑马”助NZ国家党赢关键选区 将成国会议员
- 送电影票啦!7月26日“中国第一神探”归来,超大屏幕IMAX实力诠释狄仁杰风采!
- 12亿纽币!新西兰官宣6条新快速路计划 已进入实施
- 奥克兰交通局承诺:主干道坑洞24小时内修复
- NZ工党启动“未来基金” 致力创造高薪就业并留住财富
- 骗取12.5万纽币工资补贴 奥克兰抹灰工获刑2年8个月
- 新西兰机构:三年飙升34% 地税成通胀主要推手
- 注意!全线列车本周末停运四天 奥克兰人提前做好出行准备
- 重磅数据!新西兰年通胀上涨3%!“电费暴涨11.3%,创近40年新高!”
- 恐怖!南岛卡车被狂风“吹翻”!8号高速被迫封路!
· 请您文明上网、理性发言
· 尊重网上道德,承担一切因您的行为而直接或间接引起的法律责任
· 您的留言只代表个人意见,不代表本站立场
· 天维网拥有管理笔名和留言的一切权利
· 您在天维网留言板发表的言论,天维网有权在网站内转载或引用
· 天维网新闻留言板管理人员有权保留或删除其管辖留言中的任意内容
· 参与本留言即表明您已经阅读并接受上述条款
查看所有评论 共( 条)







