你还害怕被讹吗? 支付宝推出扶老人险3元保1年
日期:2015-10-19 17:08:06 阅读: 来源:网易
扶老人起来害怕被讹?买份保险呗。 近年“扶人被讹”事件屡屡发生,“扶不扶”引发民众持续热议,越来越多的人对搀扶跌倒老人而担心。日前,支付宝悄然在“我的保障”中新增了一个扶老人险,只需支付3元就能享
扶老人起来害怕被讹?买份保险呗。
近年“扶人被讹”事件屡屡发生,“扶不扶”引发民众持续热议,越来越多的人对搀扶跌倒老人而担心。日前,支付宝悄然在“我的保障”中新增了一个扶老人险,只需支付3元就能享受一年期的“扶老人险”,期间最高可获得2万元的法律诉讼费用,并提供全年的法律咨询服务。
![]() |
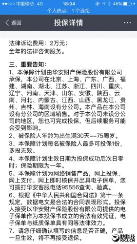
从介绍来看,该保险是由华安财产保险股份有限公司承保的,支持北京、上海、广东、广西、福建、湖南、湖北、江苏、浙江、四川、重庆、辽宁、河南、天津、山东等省市的用户购买。如果不在这些地区的话也可投保,但后续服务可能会受到影响。
![]() |
截至昨日18时,该话题登上了微博热门话题榜,阅读数高达38万次,令网友热议纷纷。那么,该险种能否使正义感落地?社会风气问题能否用金钱来解决呢?
![]() |
热议
●支持派
网友“xy0105”:
“该保险不仅能够消除社会上帮扶跌倒老年人的顾虑,还弘扬了中华民族敬老爱老的优良传统。”
网友“墨绿倾城”:
“现在有了这个保险,就可以避免被讹了,放心大胆去帮助别人!”
●吐槽派
西南政法大学学生周厚燕:
“人倒了还能扶的起来,可是人心道德倒了,投再多的险也扶不起来。”
版权声明
1. 未经《新西兰天维网》书面许可,对于《新西兰天维网》拥有版权、编译和/或其他知识产权的任何内容,任何人不得复制、转载、摘编或在非《新西兰天维网》所属的服务器上做镜像或以其他任何方式进行使用,否则将追究法律责任。
2. 在《新西兰天维网》上转载的新闻,版权归新闻原信源所有,新闻内容并不代表本网立场。
-
- 央行:非安全认证日限额5千 支付宝等恐受影响
- 时间:2015-08-01 10:33:39
- 相关新闻
-
- 支付宝或于除夕发10亿元红包 微信:30亿“应战”
- 时间:2015-02-07 00:35:31
- 相关新闻
-
- 支付宝十年账单惊呆剁手族 粤浙沪京苏最败金
- 时间:2014-12-09 15:31:38
- 相关新闻
-
- 中国互联网史上罕见一幕:微信三战小胜支付宝(图)
- 时间:2014-01-30 13:45:42
- 相关新闻
- 天维导航频道,了解您生活的方方面面:
- 想知道新西兰有什么样的福利吗?想知道关于新西兰的百科知识吗?新西兰都有哪些热门网站?点击这里,您就知道!
- Follow我们的新浪微博
- 您想第一时间了解新西兰的新闻吗?请您访问//weibo.com/skykiwidotcom,从今天开始关注我们吧!
- 纽惠康 - 源于新西兰的健康体验
- 纽惠康是天维网旗下唯一的购物网站,我们的宗旨是利用我们的品牌优势,以最优惠的价格为您提供新西兰最优质的健康产品。请访问//wellcome.co.nz











