媒体称马来西亚载有22人油轮失联 或遭海盗劫持
日期:2015-06-16 16:05:11 阅读: 来源:中新网
中新网6月16日电 综合报道,马来西亚海事官员15日称,一艘在11日失联的马来西亚油轮至今下落不明,该船载有6000吨汽油和22名船员,马来西亚政府称,这艘游轮很可能已遭海盗骑劫。 15日,马来西亚海事执法机构
![]() |
中新网6月16日电 综合报道,马来西亚海事官员15日称,一艘在11日失联的马来西亚油轮至今下落不明,该船载有6000吨汽油和22名船员,马来西亚政府称,这艘游轮很可能已遭海盗骑劫。
15日,马来西亚海事执法机构副总监阿末夫兹在记者会上指出,载有约6000吨Ron95汽油的油轮“Mt Orkim Harmony”号被海盗骑劫的可能性很高。
他说,搜寻队伍已展开搜寻行动,搜寻范围从最后已知地点周围五海里扩展至35海里。
阿末夫兹表示,当局将从骑劫角度调查此案,也将分析海盗骑劫船只后可能逃逸路线。他相信这艘油轮目前的位置仍在南海。他说,多个国家已表示愿意提供支援搜寻。阿末夫兹相信海盗会在近日设法将船上的汽油转手。
阿末夫兹透露,当局至今仍未有任何海盗向船公司要求赎金。“船上的Ron 95汽油总值2100万令吉(约合人民币3486万元),货主是国家石油公司。”他表示,骑劫行动可能是邻国海盗或马来西亚海盗所为。
他表示,当局已经排除有关船只沉没的可能性,因为若发生沉船,船员会立刻发出通知信号。
“Mt Orkim Harmony”号11日晚,从马六甲开往关丹港口的途中失联。船上共有22名船员,该船最后一次报告的位置,是在柔佛东岸丹绒素里里以东30海浬处。海事执法机构12日早上接获船公司投报指该船失联后,随即出动三艘船艇及一架直升机展开搜索。
版权声明
1. 未经《新西兰天维网》书面许可,对于《新西兰天维网》拥有版权、编译和/或其他知识产权的任何内容,任何人不得复制、转载、摘编或在非《新西兰天维网》所属的服务器上做镜像或以其他任何方式进行使用,否则将追究法律责任。
2. 在《新西兰天维网》上转载的新闻,版权归新闻原信源所有,新闻内容并不代表本网立场。
-
- 马来西亚地震 官方称系外国游客拍裸照惹怒神灵
- 时间:2015-06-09 16:26:50
- 相关新闻
-
- 马来西亚举行美容美发大赛 奇异发型夺人眼球(图)
- 时间:2015-05-21 09:54:30
- 相关新闻
-
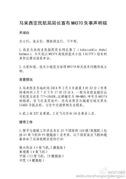
- 马来西亚宣布MH370航班失事 声明全文(图)
- 时间:2015-01-30 09:42:55
- 相关新闻
-
- 住宅·买房就送海盗船 海景大豪宅设计独特博眼球
- 时间:2015-01-13 14:36:53
- 相关新闻
-
- 福建渔民当海盗杀26名船员 炸船绑铁锚扔入海中(图)
- 时间:2015-01-12 09:45:48
- 相关新闻
-
- 马来西亚一头野猪闯进大学校园 大闹图书馆(图)
- 时间:2015-01-08 10:17:38
- 相关新闻
-
- 马政府否认将宣布MH370失踪 称搜寻仍会继续
- 时间:2014-11-12 10:40:34
- 相关新闻
-
- 别怕,快来! 马来西亚“美食攻势”吸引NZ游客
- 时间:2014-09-30 09:14:23
- 相关新闻
-
- 马来西亚:已锁定58处疑似马航MH370残骸位置(图)
- 时间:2014-09-01 10:41:13
- 相关新闻
-
- 快讯:马来西亚载有97名乘客的船只沉没 61人失踪
- 时间:2014-06-18 13:40:20
- 相关新闻
- 天维导航频道,了解您生活的方方面面:
- 想知道新西兰有什么样的福利吗?想知道关于新西兰的百科知识吗?新西兰都有哪些热门网站?点击这里,您就知道!
- Follow我们的新浪微博
- 您想第一时间了解新西兰的新闻吗?请您访问//weibo.com/skykiwidotcom,从今天开始关注我们吧!
- 纽惠康 - 源于新西兰的健康体验
- 纽惠康是天维网旗下唯一的购物网站,我们的宗旨是利用我们的品牌优势,以最优惠的价格为您提供新西兰最优质的健康产品。请访问//wellcome.co.nz









